您所在的位置:上海头条网首页 > 信息资讯 > 财经快讯 > 浏览正文


“亏损+退市”双重预警背后 神州长城推重整自救
 
2019-10-16 21:40:22

 新京报讯(记者 阎侠)身陷债务危机的神州长城,股价再度连续10个交易日收盘价格均低于1元。

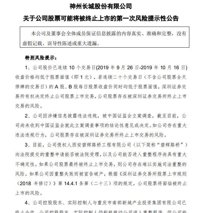
  10月16日,神州长城发布公告称,公司股票存在被深圳证券交易所终止上市交易的风险。

  此外,神州长城债权人碧辉路桥向法院提交的重整申请能否被法院受理,以及公司能否进入重整程序尚具有重大不确定性。

  神州长城股价连续多日低于1元,已非首次面临“面值退市”危机

  截至10月16日收盘,神州长城当前股价为0.94元每股,对应的总市值为15.96亿元。

  16日晚间,神州长城便根据规定披露了《关于公司股票可能将被终止上市的第一次风险提示性公告》,因为神州长城的股价已连续10个交易日(2019年9月26日-2019年10月16日)收盘价格均低于股票面值(即1元),若连续二十个交易日(不含公司股票全天停牌的交易日)的A股、B股每日股票收盘价同时均低于股票面值,深圳证券交易所有权决定终止公司股票上市交易,公司股票存在被深圳证券交易所终止上市交易的风险。

  新京报记者注意到,这已经不是神州长城首次因为股票价格持续走低而发布风险提示公告。

  今年9月,神州长城的股票已经发生过连续10个交易日(2019年9月3日-17日)收盘价格均低于股票面值(即1元)。

  当时,神州长城的股价做到了连续14个交易日(2019年9月3日-23日)收盘价格均低于股票面值(即1元)。

  直到9月24日,神州长城当日的收盘价达到1.04元每股,才让公司暂时摆脱“面值退市”的危机。

  好景不长,9月25日,神州长城的股价又开始下跌,9月26日,其收盘价格再度低于1元。

  重整自救,实控人积极推动债务压顶的神州长城进入重整程序

  事实上,神州长城目前不仅仅因为股价的原因面临退市风险。

  神州长城因涉嫌信息披露违法违规,被中国证监会立案调查,截至目前,公司尚未收到中国证监会就此立案调查事项的结论性意见或决定。如公司存在重大违法违规行为,公司股票存在被深圳证券交易所终止上市交易的风险。

  此外,神州长城存在大量逾期未偿还债务且多数已涉及诉讼,公司已经陷入债务危机,可供经营活动支付的货币资金短缺,正常业务发展受阻。

  据了解,神州长城的资金问题自2018年便已经出现。相关公告显示,2018年,神州长城经营资金发生流动性困难,主要银行账户被冻结,存在大量逾期未偿债务。

  此外,神州长城还出现了欠薪问题。

(编辑:上海头条网 shtoutiao.cn) 关闭
+ 相关信息咨讯
·“上海澳门周”于6月3日在圆明园路步行街盛大举行
·“政府推动 企业主动 社会齐动”,美食文化名城的
·苏伊士运河管理局29日表示搁浅货轮已经脱困
·针对中国民众自发抵制拒用新疆棉花的外国企业,美
·市场主体数量逆势大增 说明了什么?
·国家明确:不得随意禁止返乡过年 关于疫情钟南山
·大悦城失去了90后
·京沪两地监管出手!严查这类资金流入房地产市场
·东莞旅游民企广东观音山国家森林公园告急!!
·复盘复星郭广昌的酒业版图:靠“买酒”赚了几百亿
版权与免责声明:
1.上海头条网网站刊载之作品,均来自我站会员在线投稿,全部转载自其它媒体(我站不从事新闻信息创作采编业务),转载目的在于传播信息,不代表本站观点,本站不承担任何直接责任及连带责任。
2. 因难以对所有会员投稿的文章事先版权筛查,如因作品内容、版权等被侵权需本网删除的,请务必根据“避风港原则”在作品在本网发表之日或发现被侵权之日起30日内书面通知我站,若未书面通知我站不负法律责任。

版权所有 Copyright ©2003-2024 上海头条网(shtoutiao.cn
媒体合作及刊发稿件QQ:191646616 电话:021-34121912


ICP备案号: 沪ICP备06008368号-5

沪公网安备 31011202012006号