您所在的位置:上海头条网首页 > 信息资讯 > 财经快讯 > 浏览正文


方正集团20亿债券成功展期 这21天都发生了什么?
 
2019-12-24 18:38:57

从12月2日债券违约到23日成功获得展期,“中国最大校企”方正集团获得喘息机会。

  就在“19方正SCP002”宽限期到期前的最后一个工作日,市场终于等来了这只不久前违约债券的好消息。

  01、成功展期,400亿债券获喘息

  不久前的12月2日,方正集团发行的20亿元的超短期融资券“19方正SCP002”发生违约,未能按时兑付本息。募集说明书规定了15个工作日的宽限期,若12月23日未能兑付,将触发方正集团境外美元债交叉违约条款。

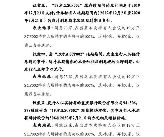
  在关键的12月23日这一天,北大方正集团有限公司(以下简称“方正集团”)公告称,“19方正SCP002”债券持有人同意该债券延期两个月,兑付日由2019年12月1日变更为2020年2月21日,延期期间按原票面利率4.94%计息。

  同时,方正集团已于12月23日全额兑付该笔债券原存续期间的全部利息。此外,方正集团将以其所持有的共9450万股重庆银行股票,为上述债券展期提供增信。

  此次债券获得展期,方正集团有望避免触发美元债的交叉违约,获得喘息之机。

  据小债了解,“19方正SCP002”应该是继美兰机场发行的10亿元债券“19 美兰机场 SCP001”于12月12日获得展期后,今年市场上第二只获得展期的短期融资券。

  公告显示,在12月20日召开的方正集团“19方正SCP002”第二次持有人会议上,所有议案均获得通过。除债券成功延期外,其中还提到加速到期议案,即“19方正SCP002”延期期间,如果发生发行人其他债券违约事件,所持本期债券的本金和相应利息视为立即到期,由发行人立即予以兑付。


(编辑:上海头条网 shtoutiao.cn) 关闭
+ 相关信息咨讯
·“上海澳门周”于6月3日在圆明园路步行街盛大举行
·“政府推动 企业主动 社会齐动”,美食文化名城的
·苏伊士运河管理局29日表示搁浅货轮已经脱困
·针对中国民众自发抵制拒用新疆棉花的外国企业,美
·市场主体数量逆势大增 说明了什么?
·国家明确:不得随意禁止返乡过年 关于疫情钟南山
·大悦城失去了90后
·京沪两地监管出手!严查这类资金流入房地产市场
·东莞旅游民企广东观音山国家森林公园告急!!
·复盘复星郭广昌的酒业版图:靠“买酒”赚了几百亿
版权与免责声明:
1.上海头条网网站刊载之作品,均来自我站会员在线投稿,全部转载自其它媒体(我站不从事新闻信息创作采编业务),转载目的在于传播信息,不代表本站观点,本站不承担任何直接责任及连带责任。
2. 因难以对所有会员投稿的文章事先版权筛查,如因作品内容、版权等被侵权需本网删除的,请务必根据“避风港原则”在作品在本网发表之日或发现被侵权之日起30日内书面通知我站,若未书面通知我站不负法律责任。

版权所有 Copyright ©2003-2024 上海头条网(shtoutiao.cn
媒体合作及刊发稿件QQ:191646616 电话:021-34121912


ICP备案号: 沪ICP备06008368号-5

沪公网安备 31011202012006号